Команда «Высшего образования» Нетологии рассказывает, как тестирует удалённый формат съёмок и обновляет содержание программ, делится достижениями, результатами встреч и новыми материалами.
Снимаем лекции удалённо
Раньше для съёмки видеоматериалов экспертам нужно было приезжать к нам в студию. Сейчас мы пробуем новый формат, который позволяет записывать лекции удалённо. Эксперт может находиться у себя дома, в коворкинге или отеле — коллеги из продакшена помогут ему со съёмкой.

К началу марта мы уже провели 21 съёмку с шестью преподавателями из России, Грузии, Венгрии и США. Новый формат даёт возможность сотрудничать с лучшими экспертами, где бы они ни находились. Поэтому мы активно анализируем результаты и стараемся улучшать качество съёмок.
Чтобы изображение и звук соответствовали требованиям, мы отправляем преподавателям камеры и микрофоны. Конечно, пока ещё есть над чем работать: волнение экспертов и лишние движения в кадре, задержки в подключении и небольшие технические сбои. Но мы с удовольствием замечаем готовность преподавателей идти нам навстречу, энтузиазм и креативность в выборе подходящих фонов и техники.
Знакомим студентов и начинаем стажировки
Чтобы развивать сообщество студентов, мы решили познакомить магистрантов первых и вторых курсов. Начали с программы «Управление цифровым продуктом» и провели онлайн-встречу в формате делового Speed dating. Студентам понравилось такое взаимодействие, а некоторые даже договорились помочь друг другу с дипломными проектами.
Кроме того, на этой программе уже начался период стажировок. Будущие продакт-менеджеры проходят отбор в Тинькофф, Студию Артемия Лебедева, Фонд развития онлайн-образования, CRM-лабораторию CIFRA.lab, компанию-разработчик систем кибербезопасности R-Vision и исследовательскую компанию Open Digital Innovations. Часть студентов уже приступила к выполнению задач в РБК, Работа.ру, системе «Тендерплан», сервисе Weeеk, digital-агентстве «Студия Т» и сервисе доставки «Ужин дома».
Стажировки начались и в магистратуре «Управление контентом и медиапроектами»: одна из студенток вышла на работу в издательство МИФ, а другая занимается кейсом от Музыкального форума Леонида Агутина.
Для остальных программ мы пока активно ищем и готовим места для стажировок.
Рассказываем о методической составляющей программ
Методическая часть — важная составляющая онлайн-программ высшего образования. Мы подробно описали процесс совместной работы с вузами в новой статье: постарались охватить все этапы от выбора темы до разработки материалов. Но об устройстве программ можно рассказать ещё много интересного, поэтому мы решили вести ежемесячную рубрику. Начнём с того, как обновляется учебный план.
Требования рынка постоянно меняются. Чтобы программа продолжала им соответствовать, уже через несколько месяцев после запуска мы начинаем работу по её актуализации. Этот процесс включает:
- подробный скоринг вакансий;
- анализ новых продуктов на рынке;
- отслеживание трендов развития отрасли.
На основе собранных данных мы обновляем скиллсет — подробную схему всех знаний и навыков, необходимых будущему специалисту. После этого актуализируем матрицу компетенций, которая лежит в основе программы и позволяет эффективно дорабатывать содержание всех дисциплин.

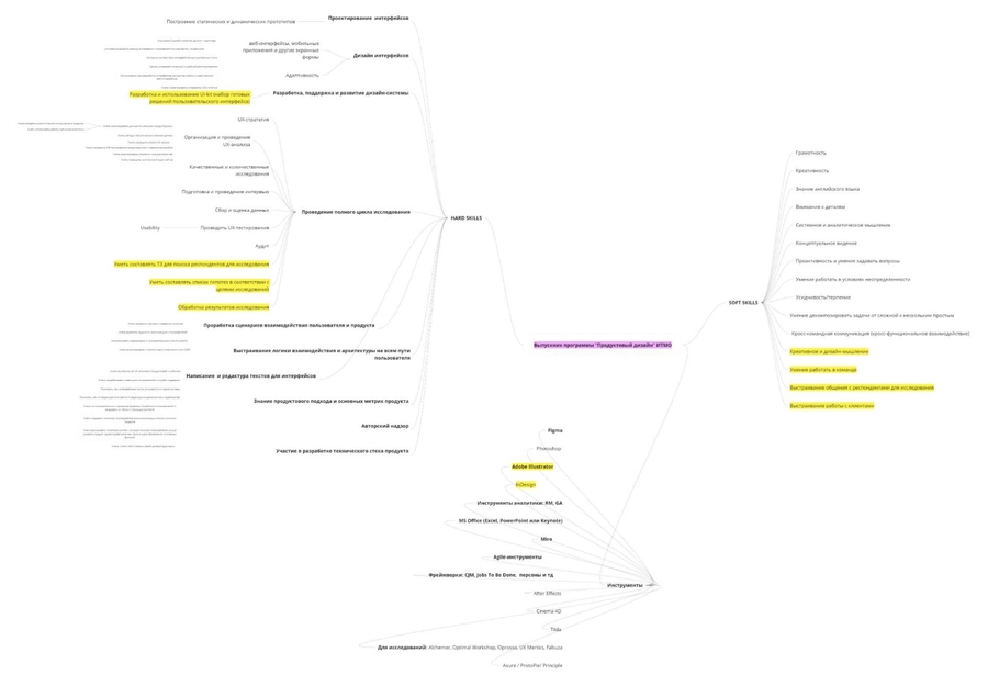
В этом месяце актуализировали содержание совместной с ИТМО магистратуры «Продуктовый дизайн». Провели анализ рынка, обновили скиллсет и матрицу компетенций. Это позволило внести изменения в учебный план, чтобы программа соответствовала всем требованиям работодателей.

Разработкой программ занимаются педагогические дизайнеры. В Нетологии для таких специалистов есть профессиональное сообщество — «Гильдия методистов EdMarket». В неё входят представители разных онлайн-школ и выпускники курсов образовательного направления Нетологии. Участники сообщества регулярно обмениваются знаниям и кейсами, таким образом помогают друг другу постоянно развиваться и улучшать свои продукты. На одной из недавних встреч «Гильдии» выступала Юлия Смольникова, ведущий педагогический дизайнер нашего направления. Она рассказала коллегам о специфике онлайн-программ высшего образования, основных этапах их создания и особенностях разработки дисциплин по сравнению с курсами.
Делимся нашими достижениями
Совместная с НИУ ВШЭ программа «LegalTech: автоматизация юридических процессов» вошла в список девяти актуальных магистратур от российских вузов по версии Т—Ж. Это обучение на стыке IT и права. Программа готовит LegalOps-специалистов, которые могут решать востребованные у бизнеса задачи — заниматься автоматизацией и внедрением технологических решений в юридические процессы.
На фестивале технологий продвижения и рекламы ProMediaConf 2023 выступила модератором Екатерина Сибирякова, студентка программы «Управление контентом и медиапроектами» и руководитель отдела SMM в агентстве TexTerra. По итогам фестиваля в Invoice Media опубликовали интервью, в котором Екатерина поделилась своим мнением о будущем российских соцсетей. Она дала два прогноза:
- В ближайшие годы Россия перейдёт на единую соцсеть, как это сделал Китай.
- В перспективе десяти лет возможно построение российской метавселенной.
Встречаемся с представителями вузов и студентами
Генеральный директор Нетологии Марианна Снигирёва и руководитель направления «Высшее образование» Ольга Сохнева встретились с коллегами из Университета ИТМО. Вместе с первым проректором Дарьей Козловой и деканом факультета технологического менеджмента и инноваций Андреем Афиногеновым обсудили:
- подготовку к приёму документов на новую онлайн-магистратуру «Цифровые продукты: создание и управление»;
- варианты дальнейшего сотрудничества и новых совместных продуктов;
- обмен методическим и аналитическим опытом в направлении дистанционного высшего образования.
Руководители Нетологии выступили и перед студентами университета: рассказали про компанию, дистанционные программы высшего образования, поддержание мотивации учащихся в онлайне и цели на этот год.

Марианна Снигирёва
Генеральный директор Нетологии
Однажды, гуляя по Стэнфорду, я невольно произнесла: «Хочу здесь учиться!». Второй раз эта фраза вырвалась у меня в ИТМО. Я влюбилась в этот университет!
Современные адаптированные под жизнь студентов пространства, новые люди и свежие идеи. Почти сразу стало ясно — мы с представителями вуза на одной волне. Было приятно слышать, что ИТМО внимательно относится к выбору партнёров и что Нетология стала им не случайно.
Мы обсудили не только уже запущенную совместную программу и планы на следующий год, но и общие мечты об образовании будущего. Наши эксперименты в адаптации программ для людей с ограниченными возможностями здоровья и в поиске методик обучения взрослых были встречены с энтузиазмом. ИТМО меняет подходы к образованию и понимает важность трансформации к новому времени.


Команда Нетологии в ИТМО
Рассказываем про тренды в образовании, новые партнёрства и продвижение программ
В начале февраля прошла международная научно-методическая конференция «Форсайт образования: возрождение традиций vs декларируемое новаторство». На ней руководитель команды продюсеров Наталья Медведева рассказала о том, кто такой цифровой профессор и какие компетенции ему присущи.
Нетология договорилась о сотрудничестве с Webinar Group. Специалисты этой компании будут преподавать на программах онлайн-магистратуры, а также выступят в роли менторов на мастер-классах и встречах. Студенты смогут пройти стажировку в Webinar Group и практиковаться на её кейсах.
В Forbes Education продуктовый маркетолог Алеся Задворнова поделилась уроками, которые команда продвижения вынесла из работы в 2022 году.
В дайджесте EdTech 2023 Ольга Сохнева объяснила, как вузы и Edtech-компании выигрывают при создании совместных учебных программ.

Ольга Сохнева
Руководитель направления «Высшее образование»
Edtech-компании, компетентные в онлайн-обучении взрослых новым профессиям, получают выход на новую целевую аудиторию и возможность реализовывать долгосрочные образовательные программы. Так платформы повышают свой статус и реализуют принцип lifelong learning, а вузы привлекают новых студентов, получают доступ к современным образовательным технологиям.
Встречаемся с коллегами в родных городах
Помимо работы, мы не забываем о живом общении с коллегами. В этом месяце смогли организовать две мини-встречи — увиделись в Москве и Санкт-Петербурге ↓


В прошлый раз мы рассказывали о том, что команда «Высшего образования» Нетологии успела сделать в январе.